Every AI builder hits this wall eventually.
Your API call gets a shiny 200 OK. The response looks perfect, the UI shows confident text with a green checkmark, and everything feels like a win.
But here’s the kicker: the real verification hasn’t actually happened yet.
It’s not some rare bug it’s baked into the clash between two worlds:
• Real-time UX that needs to feel instant
• True distributed consensus that takes rounds of validation
When devs prioritize speed and slap a “verified” label on provisional output, they create something sneaky dangerous: trust signals that aren’t trustworthy.
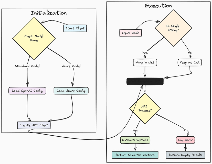
Mira Network makes this super clear because its design is genuinely decentralized. A query comes in → output gets broken into specific claims → each gets fragment IDs + evidence hashes → validator nodes spread out and vote. Only after supermajority agreement does the system issue a real cryptographic cert_hash.
That cert_hash is the only thing that actually means “verified.” It’s the anchor: traceable, auditable, legally meaningful. Without it, the green badge is just green.

The classic dev shortcut? Stream the fast provisional answer right away for snappy UX, let the cert catch up quietly in the background. API success = verification success, right? The delay is tiny why fuss?
Except users don’t wait. They copy-paste that output into docs, emails, decisions immediately. By the time the cert arrives, the unverified text is already out there, spreading. No take-backs.
It gets worse with caching: a 60-second TTL on “API success” can serve slightly different re-generations, creating multiple provisional versions floating around with no cert hash to tell them apart. User complains “the answer changed”? Support checks logs later: “It’s verified now.” Looks fine. But the original unanchored version caused the issue.
This isn’t Mira’s fault Mira is crystal clear: the cert_hash is the product, everything else is scaffolding.
What Mira exposes is how fast “verification” becomes meaningless when we optimize for dev convenience instead of real integrity. A badge tied to API completion isn’t verification it’s a latency badge. It says “the request finished fast,” not “this survived real scrutiny.”
The lesson goes way beyond one protocol:
Any trust system fails if downstream consumers act before the actual trust signal arrives.
• A settlement layer that executes trades pre-settlement? Not settlement.
• A verification UI that badges before cert_hash? Not verification.
Fixes are pretty straightforward technically:
• Gate the UI on cert presence, not just API done.
• Never cache provisional outputs.
• Show the cert_hash next to every claim so downstream tools can anchor to something solid.
The real challenge is cultural: devs have to accept that latency and assurance aren’t on the same slider. Speed is great for UX. Integrity is non-negotiable for trust. When they clash, the badge has to honor the harder one.
We’re not chasing “checkable.” We’re after usable truth.
And usable truth waits for the certificate.
#Mira $MIRA @Mira - Trust Layer of AI
