我们都听过这个承诺:"代币化一切。" 从房地产到精美艺术,世界上每一项资产都是流动的、可分割的,并在区块链上透明交易的愿景令人信服。
但让我们坦白说。对于许多人来说,这仍然感觉像是一个未来主义的概念——强大,但抽象。
如果我们告诉你,这个未来已经在建设中,并不是用摩天大楼,而是用一袋咖啡豆这样简单的东西?这就是实体资产(RWA)代币化的故事,以及像PLUME这样的项目为什么是使一切运作的缺失部分。
数万亿美元的问题:流动性差的世界
想像一下,哥伦比亚的一位农民拥有一个繁荣的咖啡农场。她的资产——土地和收成——价值数百万。但它是流动性差的。她无法出售她农场的一「平方英尺」来购买新设备。获得贷款意味著要面对缓慢的银行,并将她的整个生计作为抵押。
现在,换个角度看。一位来自新加坡的潜在投资者希望用农业资产来多样化其投资组合。障碍是?他们无法购买哥伦比亚咖啡农场的一部分。这是不可能的。
这就是「流动性问题」。它将价值困在像这样的资产中:
* 房地产
* 发票和贸易融资
* 私募信贷
* 贵金属
* 收藏品(汽车、艺术品、手表)
传统金融系统在这些资产周围建立了壁垒。区块链本应打破这些壁垒。那么,阻碍是什么呢?
RWAs的「最后一公里」挑战
启动一个RWA项目不仅仅是铸造一个代币。真正的挑战发生在链外,在物理世界中。这就是「最后一公里」问题,已经阻碍了许多雄心勃勃的项目。
1. 法律上线及合规性:你如何确保每个代币化资产在法律上是可执行的?你如何处理不同辖区投资者的KYC/AML?
2. 实物到数字的桥梁:你如何证明实物资产(例如,一个咖啡豆仓库)确实存在并与数字代币相连?这需要一个可信的现实法律框架。
3. 专业部署:代表房地产的代币有不同的法律需求,与代表古董车的代币不同。目前大多数解决方案都是一刀切,造成摩擦和风险。
这就是我们将焦点转向PLUME的地方。他们不仅仅是另一个代币化平台;他们正在建立专业的法律和技术层,使RWA代币化真正可行和安全。
PLUME:不仅仅是铸造代币,而是建立法律基础
深入研究PLUME的生态系统和白皮书揭示了一种细致的方法。他们理解,为了让RWAs成功,区块链必须与物理世界的法庭和公司法无缝集成。
这是他们如何解决这个问题的:
专业的第二层:PLUME正在利用Avalanche技术堆栈构建一个模块化的第二层区块链,但关键是,它专门针对RWAs进行了优化。这意味著从第一天起就与法律框架原生集成。
嵌入式法律上线:他们与法律事务所合作,对资产发行人进行预审查。这意味著当一家公司在PLUME上代币化其库存时,代表所有权的代币的法律基础已经建立。
繁荣的dApps生态系统:愿景是促进一套专为RWAs量身定制的去中心化应用程序——从交易代币化资产的市场dApps到接受它们作为抵押的贷款协议。
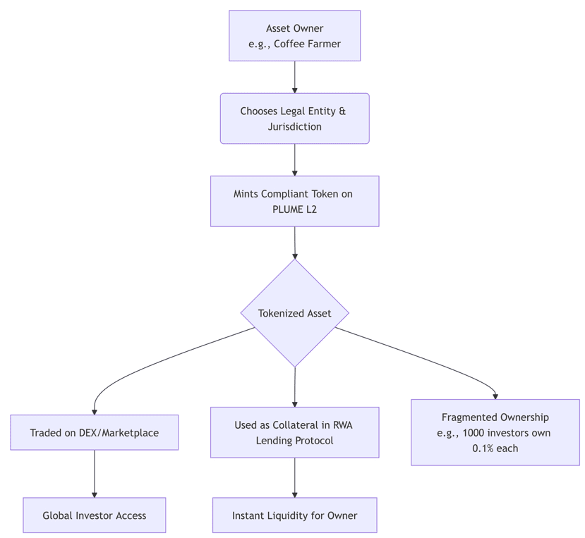
为了可视化这如何解决现实世界的问题,让我们看看流程:

重新想像的现实场景
让我们重新访问我们的哥伦比亚咖啡农民,PLUME在其中的角色。
1. 她与PLUME网络中的当地法律合作伙伴合作,为她即将到来的收成进行代币化。
2. 每个代币代表一磅高品质、道德采购的阿拉比卡咖啡,法律上与安全仓库中的实物产品相连。
3. 这些代币在市场上上市。我们在新加坡的投资者现在可以购买价值$500的代币,直接拥有未来收成的一部分。
4. 结果:农民以更好的利率获得前期资金。投资者获得对实体全球商品的曝光。价值被释放。
这不仅仅是理论。我们看到这个领域的早期动向。像HomeStone这样的项目正在Avalanche上探索代币化房地产,像RWA.xyz这样的平台正在追踪不断增长的代币化私募信贷市场,该市场已经超过数十亿美元。PLUME旨在成为使这些用例可扩展和法律健全的基础层。
前方的道路:一类新资产
潜力惊人。我们正在朝著一个你的投资组合不仅仅是股票和债券,而是一个多样化的混合体的世界迈进:
* 在东京的一处商业房地产。
* 一个私募信贷贷款的部分,供应给科技初创公司。
* 在苏格兰拥有一个稀有威士忌桶的所有权。
* 在内华达州的一个太阳能农场的股份。
PLUME和类似项目正在为这个新金融系统建设管道。关键区别在于谁能在物理世界和数字世界之间建立最可信和法律上合理的桥梁。
对你来说的问题是:随著这个万亿美元市场开始进行代币化,你最期待看到哪一类现实世界资产透过区块链技术变得可访问?一幅名画的部分?一个当地初创公司的股份?让我们知道你的想法!
@Plume - RWA Chain #Plume $PLUME