Dalam perlombaan untuk menggabungkan AI dengan Web3, OLAXBT baru saja meluncurkan sesuatu yang besar — sebuah pasar MCP yang didorong oleh pembelajaran penguatan yang memungkinkan pengguna mencetak, berdagang, dan memiliki agen perdagangan AI mereka sendiri.
Pada tahun 2025, ruang crypto semakin ramai, dan diferensiasi sangat penting. Di satu sisi, meja perdagangan yang canggih menggunakan AI dan strategi kuantitatif; di sisi lain, pasar berbasis Web3 dan ekosistem agen menawarkan modul plug-and-play. OlaXBT berada tepat di persimpangan tren-tren ini.
Sekarang, bekerja sama dengan HoloworldAI, OLAXBT mengambil langkah lebih jauh — mengintegrasikan infrastruktur Protokol Konteks Model (MCP) generasi berikutnya untuk membuat perdagangan lebih pintar, lebih cepat, dan lebih lancar dari sebelumnya. Hasilnya? Sebuah pasar di mana setiap agen belajar, beradaptasi, dan berkembang — tidak hanya untuk pasar, tetapi untuk Anda.
Token AIO memiliki pasokan beredar sekitar 230 juta token, dengan total pasokan 1 miliar di rantai BNB. Memahami tokenomics, termasuk biaya pencetakan dan pembukaan token pemerintahan, penting untuk menilai nilai jangka panjang dan potensi pengenceran.
Membingkai Peralihan — Dari Bot ke Marketplace Cerdas
Selama bertahun-tahun, trader crypto bergantung pada bot statis. Mereka mengeksekusi sinyal, tetapi tidak belajar. Pembelajaran penguatan (RL) mengubah itu — menciptakan agen yang mempelajari hasil, mengoptimalkan diri, dan menyempurnakan buku panduan mereka.
Visi OLAXBT adalah mengubah arena perdagangan menjadi ekosistem hidup agen, masing-masing berkembang melalui pengalaman, sementara pengguna mempertahankan kepemilikan penuh atas ciptaan mereka di on-chain.
Dan di situlah HoloworldAI masuk — lapisan MCP-nya menghubungkan model AI terdesentralisasi dengan tujuan perdagangan spesifik pengguna, memungkinkan agen OLAXBT untuk berpikir, beradaptasi, dan mengeksekusi di berbagai konteks data.
Bagaimana Cara Kerja Marketplace MCP OLAXBT
Agen sepenuhnya modular: Anda dapat melampirkan modul strategi plug-in dan umpan data, termasuk analitik on-chain, sentimen sosial, dan indikator teknis. Anda juga memilih profil risiko (koin utilitas, Layer-1, meme) dan horizon perdagangan (pendek, menengah, panjang). Pilihan ini secara langsung mempengaruhi loop pembelajaran agen Anda dan eksekusi perdagangan.
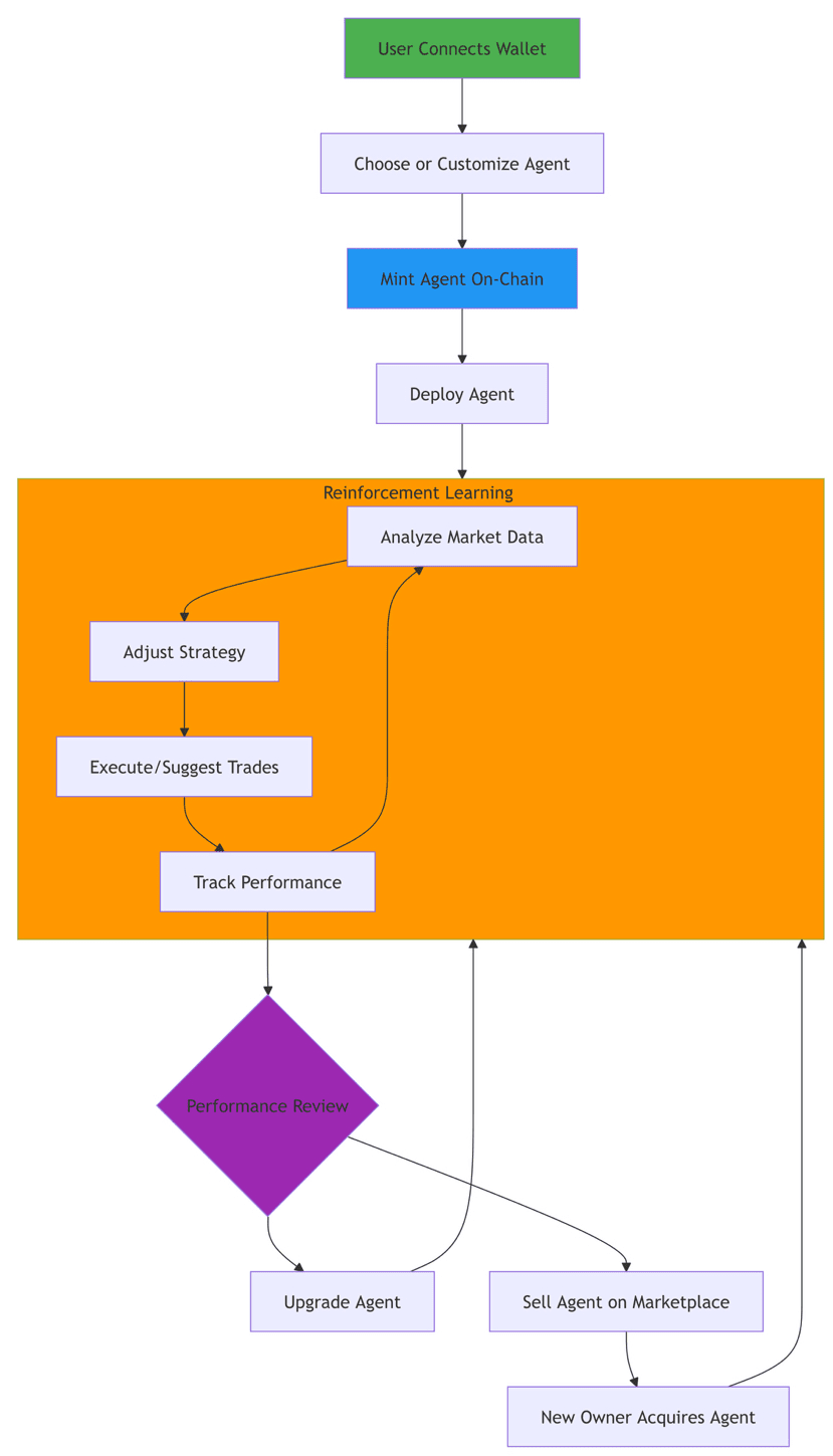
Inilah alur dalam aksi:
1️⃣ Anda menghubungkan dompet Anda dan mencetak agen melalui marketplace OLAXBT.
2️⃣ Anda menyesuaikannya — tingkat risiko, pasangan perdagangan (misalnya AVAX/USDT atau PEPE/USDT), jangka waktu, atau umpan data.
3️⃣ Setelah dikerahkan, agen belajar secara real-time — menyesuaikan strateginya berdasarkan umpan balik pasar.
4️⃣ Data kinerja disimpan di on-chain untuk transparansi.
5️⃣ Anda dapat memegang agen Anda sebagai aset, meningkatkannya, atau memperdagangkannya dengan orang lain di marketplace.
Agen Anda hidup sebagai aset digital di on-chain, dengan likuiditas marketplace. Anda dapat memegang, meningkatkan, mencetak ulang, atau memperdagangkannya, menyelesaikan loop umpan balik yang berkelanjutan di mana data kinerja meningkatkan strategi selanjutnya.
Ini adalah perdagangan AI yang diubah menjadi sosial, likuid, dan dapat diverifikasi di on-chain.
Di Dalam Teknologi — Pembelajaran Penguatan + Sinergi MCP
Pada intinya, sistem OLAXBT mengandalkan pembelajaran penguatan, di mana agen diberi penghargaan atas hasil menguntungkan dan dihukum atas kerugian — menyempurnakan strategi secara dinamis.
Sementara itu, MCP (Model Context Protocol) HoloworldAI bertindak sebagai jaringan penghubung antara agen pembelajaran ini dan model AI yang lebih luas. MCP memungkinkan banyak sistem AI berbagi dan berpikir di seluruh lingkungan data — dari API perdagangan hingga analitik on-chain — tanpa mengekspos informasi sensitif.
Bersama-sama, mereka menciptakan lingkungan adaptif di mana agen dapat:
Respon terhadap data on-chain langsung dan sentimen sosial.
Sesuaikan leverage atau eksposur secara otomatis.
Belajar dari keberhasilan agen lain (melalui sinyal penghargaan yang dibagikan).
Kemampuan 'multi-konteks' ini memberikan keuntungan bagi trader yang tidak dapat direplikasi oleh bot tradisional.
Contoh Dunia Nyata — Mencetak Otak Perdagangan Anda
Bayangkan ini: Anda adalah trader yang fokus pada aset Layer-1 dan gerakan jangka menengah.
Anda mencetak agen di OLAXBT, memberinya data langsung tentang AVAX, SUI, dan SOL, dan membiarkannya menjalankan loop pembelajaran penguatan.
Untuk sinyal breakout jangka pendek, seperti koin meme seperti SHIB atau PEPE, pilih template yang berorientasi breakout dengan modul untuk lonjakan volume dan buzz media sosial. Terapkan agen dalam mode spot dan pantau kinerjanya secara real time. Sesuaikan ambang batas untuk disesuaikan dengan target keuntungan Anda (misalnya, 20%) dan profil risiko Anda.
Seiring waktu, agen mengidentifikasi zona beli yang optimal dan secara otomatis menyesuaikan eksposur risiko.
Anda memeriksa dasbor kinerjanya — semuanya di on-chain, transparan, dan dapat diverifikasi.
Sekarang inilah twist-nya: agen Anda berkinerja sangat baik sehingga pengguna lain ingin terlibat.
Anda dapat menjual agen Anda di marketplace, atau melisensikan logikanya.
Itu bukan hanya perdagangan yang lebih cerdas — itu memiliki aset digital yang berkembang.
Jelajahi marketplace agen lebih awal untuk melihat strategi yang ada dan riwayat kinerja. Sesuaikan pengaturan agen Anda dengan risiko dan target keuntungan Anda. Terlibatlah dengan komunitas: bagikan kinerja agen, minta tips strategi, dan berkolaborasi pada agen yang dimiliki bersama untuk ekonomi pembelajaran bersama.
Membangun Kepercayaan di Marketplace yang Lebih Cerdas
Edukasi pengguna dan transparansi adalah pusat desain OLAXBT:
Pastikan loop pembelajaran penguatan dapat diaudit dan diverifikasi untuk mencegah ketidakpastian 'black-box'. Untuk perdagangan yang sesuai dengan halal, verifikasi bahwa strategi menghindari leverage atau swap yang tidak konsisten dengan pedoman Anda. Transparansi biaya dan tokenomics memperkuat kepercayaan dalam sistem.
Audit on-chain: Riwayat kinerja agen dapat diverifikasi, bukan hanya tangkapan layar.
Strategi yang dapat disesuaikan: Anda mengendalikan leverage, pemilihan pasangan, dan pengaturan perdagangan yang sesuai dengan halal.
Kolaborasi terbuka: Pengguna dapat memiliki atau mengembangkan agen secara bersama-sama, menciptakan ekonomi pembelajaran bersama.
Ini menciptakan komunitas yang tidak hanya berdagang — tetapi juga membangun kecerdasan bersama.
Apa Selanjutnya — Masa Depan AI x Perdagangan
Harapkan evolusi berikutnya dari perdagangan Web3 terlihat kurang seperti buku pesanan dan lebih seperti marketplace agen.
Seiring marketplace agen berkembang dan skala ke ribuan strategi, agen dapat berspesialisasi dalam breakout koin meme, gerakan makro-siklus, atau lindung nilai futures. Peringkat berdasarkan kinerja akan menjadi semakin penting, dan integrasi multi-rantai dapat memperluas peluang di luar rantai BNB, di seluruh DEX dan CEX, memperluas ekosistem agen. Segera, Anda mungkin menjelajahi papan peringkat trader AI daripada bergantung pada influencer.
OLAXBT dan HoloworldAI memposisikan diri mereka di perbatasan itu — di mana setiap dompet dapat menjadi mitra perdagangan yang belajar sendiri.
Pikiran Akhir
Kami telah memiliki kontrak pintar. Sekarang saatnya untuk trader pintar — agen yang belajar, berdagang, dan tumbuh bersama Anda.
Apakah Anda lebih suka membangun agen Anda sendiri atau membeli yang berkinerja terbaik dari marketplace?
Bagikan pemikiran Anda di bawah — dan tandai teman yang tertarik dengan perdagangan AI. Mari kita lihat siapa yang mencetak agen legendaris pertama.
